标准与法规
您的位置:首页>>标准与法规详细信息对空情报雷达站电磁环境防护要求(GB 13618-92)
2006/9/16 20:50:00
对空情报雷达站电磁环境防护要求
Requirements of electromagnetic enviroment
proteetion for air defense surveillance radar station
1 主题内容与适用范围
本标准规定了对空情报雷达站对高压架空输电线路、变电站、铁路、汽车公路和工、科、医射频设备等电磁辐射的防护要求,并规定了对空情报雷达站和其他无线电业务之间协调的依据。
本标准适用于工作频率为80~3000MHz频段内的对空情报雷达站。
2 术语
2.1 对空情报雷达站 air defense surveillance radar station
对空情报雷达站由对空情报雷达、询问机以及附属设备等组成,在防空和空中交通管制系统中,用来搜索、监视和识别空中目标,测定其坐标。对空情报雷达一般包括警戒、引导、测高、目标指示、航管雷达等。
2.2 雷达站电磁环境 radar station electromagnetic environment
雷达站周围,自然和人为的各种电磁辐射在雷达工作频段内的电磁能量、时间及空间分布的总体。
2.3 最大容许干扰电压 maximum permitted interference voltage
在不能完全避免有害干扰的条件下,根据干扰防护准则确定的雷达接收机输入端容许的最大干扰电压。
2.4 最大容许干扰场强 maximum permitted interference field strengrh
雷达接收机输入端干扰电压为最大容许值时,在雷达天线中心高度处的干扰场强。
2.5 雷达站防护间距 radar station protection distance
能满足干扰防护准则要求的雷达天线与各干扰源之间的最小间隔距离。
2.6 干扰时间 interference duration
雷达接收机输入端干扰电压超过最大容许值的持续时间。
2.7 电磁障碍物 electromagnetic obstacle
能对雷达所辐射的高频电磁波产生遮蔽和干扰影响的设施,统称电磁障碍物。
3 干扰防护准则
3.1 对空情报雷达在有源干扰不可避免的条件下,容许有不大于5%的探测距离损失。
3.1.1 对白噪声干扰,雷达接收机输入端的最大容许干扰电压为:
(1)
式中:Ujfmax---接收机输入端最大容许干扰电压有效值,μV;
Unf---等效到接收机输入端的系统噪声电压有效值,μV。取值见表1。
表1 接收机输入端等效噪声电压
| 频 率 MHz | 80~300 | 300~3000 |
| Unf μV | 0.77 | 0.85 |
3.1.2 对不同性质的随机高频脉冲干扰,在雷达接收机输入端的最大容许干扰电压为:
(2)
式中:C -- 相对于白噪声最大容许干扰电压的增量系数,取值见表2。
表2 不同性质随机高频脉冲干扰的增量系数
| 干扰源 | 高 压 架 空 输电线路、变电站 |
电气化 铁 路 |
汽车 公路 |
高 频 热合机 |
工业 电焊 |
高 频 理疗机 |
高频炉 |
| C | 3 | 4 | 4 | 4 | 5.4 | 5.4 | 5.4 |
3.1.3 对接收机通频带以外的调幅、调频干扰信号,在雷达接收机输入端的最大容许干扰电压。
3.1.3.1 接收机输入端对通频带外邻频干扰信号的最大容许干扰电压为:
(3)
式中:Uip△fmax---接收机通频带外的最大容许干扰电压峰值,dB(μV);
Ujpmax---接收机通频带内最大容许干扰电压峰值,取值见表3;
K△f---干扰信号频率偏离接收机工作频率△f时的接收机带外抑制系数,dB,取值见表4。
表3 接收机通频带内最大容许干扰电压
| 干扰种类 | 调 幅 | 调 频 | ||
| 频 段 MHz | 80~300 | 300~3000 | 80~300 | 300~3000 |
| Ujpmax dB(μV) | 6 | 6.9 | 18 | 18.7 |
表4 接收机带外抑制系数
| 频偏MHz | K△fdB | |
| 80~300MHz | 300~3000MHz | |
| 0.3 | 10 | —— |
| 0.5 | 20 | —— |
| 1.0 | 50 | —— |
| 1.5 | 63 | 10 |
| 2.0 | 70 | 33 |
| 2.5 | —— | 51 |
| 3.0 | —— | 62 |
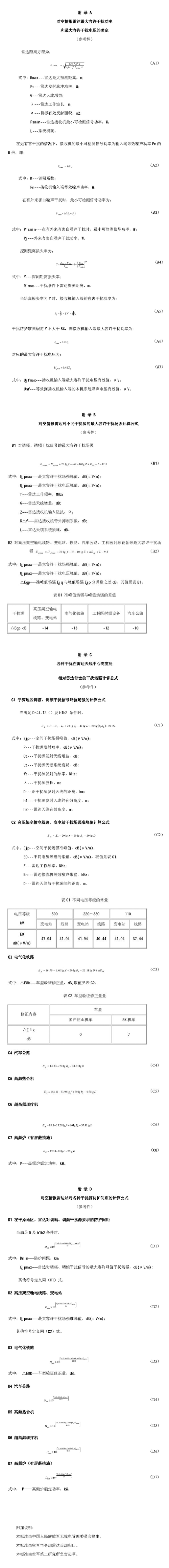
3.1.3.2 干扰信号频率fj满足(4)式条件时,在雷达接收机输入端的干扰电压应小于85dB(μV)。
(4)
式中:fj---干扰信号频率,MHz;
n---本振频率的谐波次数,正整数1,2,3;
fLO---接收机本振频率,MHz;
fI---接收机中频频率,MHz;
m---干扰频率的谐波次数,正整数1,2,3。
3.1.3.3 如果有两上或两个以上的干扰信号同时进入雷达接收机输入端,其频率满足产生二、三阶互调干扰条件时,其中一个干扰信号的电压应低于60dB(μV)。
3.1.3.4 在雷达接收机高放通带外,干扰信号频率不满足(4)式和互调干扰条件时,干扰信号电压应小于110dB(μV)。
3.2 电磁障碍物对雷达探测距离影响的损失,不超过探测距离的5%。
3.3 一次连接干扰时间不超过10s、两次干扰的间隔时间不少于10s、每小时累计干扰时间不超过工作时间的5%。
4 防护间距
对空情报雷达站对各种干扰源的防护间距见表5。
表5 防护间距
| 干 扰 源 | 防护间距,km | 备 注 | ||
| 80~300MHz | 300~3000MHz | |||
| 高压架空 输电线路 |
500kV | 1.6 | 1.0 | |
| 220~330kV | 1.2 | 0.8 | ||
| 110kV | 1.0 | 0.7 | ||
| 高压变电站 | 500kV | 3.0 | 1.2 | |
| 220~330kV | 1.6 | 0.8 | ||
| 110kV | 1.4 | 0.7 | ||
| 电气化铁路 | 国产机车 | 0.8 | 0.7 | |
| 非电气化铁路 | 0.6 | 0.5 | ||
| 汽车公路 | 高速、一级 | 1.0 | 0.7 | |
| 二级 | 0.8 | 0.7 | ||
| 高频热合机 | 1.2 | 1.2 | 从厂房算起 | |
| 高频炉 | P≤100kW | 0.5 | 0.5 | 有屏蔽的厂房, 从厂房算起 |
| 工业电焊 | P≤10kW | 0.5 | 0.5 | |
| 超高频理疗机 | P≤1kW | 1.0 | 1.0 | 从工作间算起 |
| 农用电力设备 | P≤1kW | 0.5 | 0.5 | |
注:a.特殊情况下,按干扰防护准则的要求,参照有关附录进行测算。
b.雷达对调幅、调频信号发送设备的防护间距按有关附录中的方法计算。

-
产品名称:REN-GM-L型GM管中量程射线探头
产品型号:REN-GM-L
产品价格:请咨询 >> 021-69515711
产品描述:REN系列智能化辐射探头均可和REN300、REN300A、REN300B系列主机配套使用,也可以单独配套RenRiArea辐射区域监测软件使用。且具有RS485/RS232的通讯能力。所有探头均可单独外接报警灯,在超阈值的情况下就地给出声光报警。 1、测量射线类型:X、γ射线2、探测器:GM管探测器(能量补偿)3、测量范围:0.1μSv/h~2500μSv/h4、灵敏度:1μSv/h>5CPS 5、相对固有误差:≤±15%6、 能量响应:50 keV~1.5 MeV7、能量范围:30
产品关键字:X、γ射线探头,REN-GM-L型GM管中量程射线探头
-
产品名称:REN-GM45-Mul型α、β、γ、X多功能射线探头
产品型号:REN-GM45-Mul
产品价格:请咨询 >> 021-69515711
产品描述:REN系列智能化辐射探头均可和REN300、REN300A、REN300B系列主机配套使用,也可以单独配套RenRiArea辐射区域监测软件使用。且具有RS485/RS232的通讯能力。所有探头均可单独外接报警灯,在超阈值的情况下就地给出声光报警。 1、测量射线类型:α、β、γ、X射线2、探测器:Φ45mm进口薄窗型盖革计数管3、测量范围:0.01~1000μSv/h4、灵敏度:3500CPM/mR/h(对于Cs-137) 5、刷新周期:1s6、探测效率:Sr-90(546keV,2.3MeV
产品关键字:α、β、γ、X多功能射线探头,REN-GM45-Mul型α、β、γ、X多功能射线探头
-
产品型号:REN-NaI30
产品价格:请咨询 >> 021-69515711
产品描述:REN系列智能化辐射探头均可和REN300、REN300A、REN300B系列主机配套使用,也可以单独配套RenRiArea辐射区域监测软件使用。且具有RS485/RS232的通讯能力。所有探头均可单独外接报警灯,在超阈值的情况下就地给出声光报警。 1、测量射线类型:X、γ射线2、探测器:Φ30×25mm NaI(TI)晶体管探测器 3、测量范围:0.01~500μSv/h4、灵敏度:1μSv/h>350CPS 5、刷新周期:1
产品关键字:高灵敏度闪烁体低量程射线探头,REN-NaI30型高灵敏度闪烁体低量程射线探头
-
产品型号:REN-2GM-SN-H
产品价格:请咨询 >> 021-69515711
产品描述:REN系列智能化辐射探头均可和REN300、REN300A、REN300B系列主机配套使用,也可以单独配套RenRiArea辐射区域监测软件使用。且具有RS485/RS232的通讯能力。所有探头均可单独外接报警灯,在超阈值的情况下就地给出声光报警。 1、测量射线类型:X、γ射线2、探测器:2个GM管探测器(能量补偿)和半导体探头3、测量范围:剂量率:0.1μSv/h~10Sv/h &nbs
产品关键字:高量程X、γ射线探头,REN-2GM-SN-H型高量程X、γ射线探头
-
产品型号:REN-3GM-H
产品价格:请咨询 >> 021-69515711
产品描述:REN系列智能化辐射探头均可和REN300、REN300A、REN300B系列主机配套使用,也可以单独配套RenRiArea辐射区域监测软件使用。且具有RS485/RS232的通讯能力。所有探头均可单独外接报警灯,在超阈值的情况下就地给出声光报警。 1、测量射线类型:X、γ射线2、探测器:3个GM管探测器(能量补偿)3、测量范围:剂量率:0.1μSv/h~1Sv/h  
产品关键字:GM管高量程X、γ射线探头,REN-3GM-H型GM管高量程X、γ射线探头
-
产品型号:REN-2GM-H
产品价格:请咨询 >> 021-69515711
产品描述: REN系列智能化辐射探头均可和REN300、REN300A、REN300B系列主机配套使用,也可以单独配套RenRiArea辐射区域监测软件使用。且具有RS485/RS232的通讯能力。所有探头均可单独外接报警灯,在超阈值的情况下就地给出声光报警。 1、测量射线类型:X、γ射线2、探测器:2个GM管探测器(能量补偿)3、测量范围:剂量率:0.1μSv/h~100mSv/h &
产品关键字:GM管高量程X、γ射线探头,REN-2GM-H型GM管高量程X、γ射线探头







沪ICP备16037569号-3
沪公网安备 31011402001588号